必赢76net线路官网会计信息化教考系统软件招标报名公告
发布日期:2014-12-01
必赢76net线路官网是经国家教育部批准,拥有学士学位授予权的省属普通本科高校。占地面积1500亩,建筑面积65万平方米,目前学院共有十个二级学院,各类全日制在校生两万余人。根据2014教学计划,现就必赢财会综合实验室会计信息化教考系统软件进行公开招标。
一、 采购项目名称
1、项目编号:XHXYCG-ZB2014033
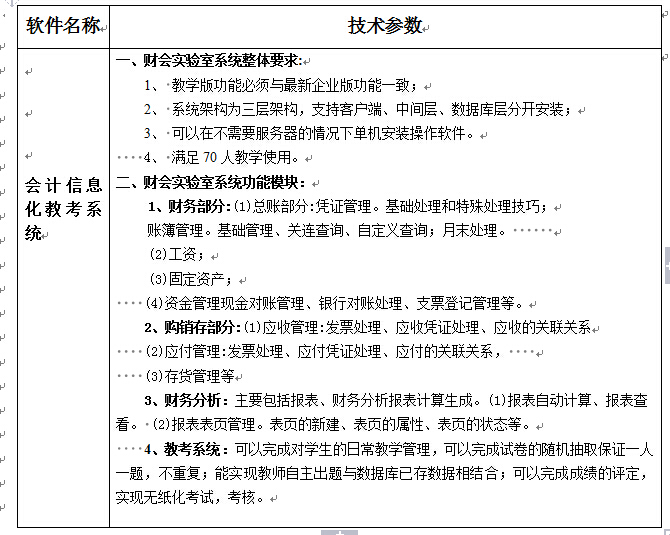
2、招标内容:会计信息化教考系统软件1套

二、报名单位资质
1、符合《中华人民共和国政府采购法》第二十二条规定的供应商;
2、投标单位必须具备独立法人资格,有固定的营业场所,注册资金不少于人民币200万元(以营业执照为准),证照齐全, 为投标产品的生产厂家或者是生产厂家的指定授权代理商,投标时必须携带有效授权证明;
3、投标单位应具备三年以上(包括三年)生产或销售上述设备的工作经验和售后服务经验;
4、所投产品须具有产品质量检验、检测报告,所投软件必须有软件著作权;
5、投标单位必须具有良好的商业信誉和健全的财务会计制度;
6、投标单位有依法缴纳税金和社会保障资金的良好记录;
7、投标单位在参加此次采购项目之前的3年内,在经营活动中无重大违法记录;
8、满足《中华人民共和国招标投标法》及其它相关法律、法规、管理办法中规定的其它条件。
三、报名文件材料应含内容
1、企业简介;
2、经年审合格的营业执照副本复印件;
3、法人(组织机构)代码证复 印件;
4、税务登记证(国税、地税)副本复印件;
5、开发或销售上述软件的品牌及参照型号;
6、近三年主要业绩(提供高校中标的合同复印件,3家以上);
7、业务负责人授权书及联系方式。
四、报名时间
即日起至2014年12月5日16:30时报名截止
五、项目联系人:
崔老师 (13856058882) 秦老师(18155185293)
联系电话;0551-65872619 0551-65872655(传真)
六、报名方式及报名地点
1、将报名资料直接送(或邮寄)至安徽省合肥市望江西路555号必赢76net线路官网物资采购处;
2、也可以将报名资料以电子稿形式发送至:43241294@qq.com邮箱
必赢76net线路官网物资采购处
2014年11月28日

